今天我们来分享一下微信视频号的推荐算法机制。
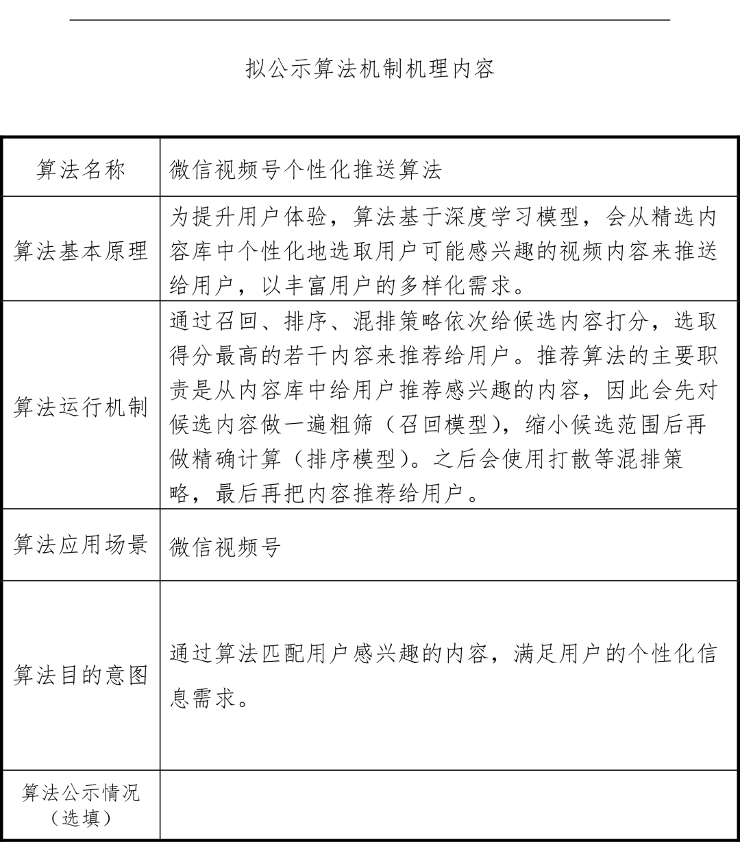
根据最新公示的微信视频号个性推送算法的介绍,视频号会从精选内容库里个性化选取用户感兴趣的内容推荐给用户,从而实现个性化推荐,下面海峰就为大家通俗易懂地解析一下这个推荐算法。
从微信视频号个性化推送算法机制机理的介绍中可以清晰地知道,我们的内容需要通过以下几个环节,才能推荐给用户。
一、召回
根据微信视频号的产品设计,它的召回有三个频道,即关注、朋友、推荐。
关注频道主线是召回该用户关注账号发布的内容,支线是本地内容,好友发布的内容以及用户可能感兴趣的内容。
朋友频道主线是召回该用户好友点赞的内容,支线是该用户可能感兴趣的内容,好友看过的内容等。
推荐频道主线是召回主要是该用户可能感兴趣的内容,支线是好友看过的内容,新闻热点等内容。
而且,视频号的召回是实时的,比如你看了一个高考查分的视频,给算法的数据反馈不错,那么你接下来就会多次看到高考查分的视频。
二、排序
上面的召回环节是从内容库里初步筛选内容,在数量上会比较多,而排序则是更精细化的筛选,一方面是通过视频的播放量、点赞、评论、分享、关注等数据指标进行筛选排序,过滤掉评分比较低的内容;另一方面去掉一些视频质量差(包括画面模糊、声音卡顿等)或者内容质量差(包括同质化内容、没有实质性内容)的内容,所以经过排序后,进入推荐池的内容在数量上会少很多。
三、混排
混排环节一般使用的是融合排序算法,这个和之前分享的b站算法类似,都是给作品进行加权计算,最后得出最终的排序并展示给用户。下面我们列举一个细化一点的例子来帮助大家理解。
假设ABCD四个账号分别发布了作品a、b、c、d,混排的动态加权公式为:最终排序分=内容权重分*0.8+内容热度分*0.1+账号权重分*0.1,其中内容权重分的指标包括播放量、播放时长、点赞、评论、分享、关注等,内容热度分是根据搜索指数动态变化的,账号权重分包括账号的粉丝量、活跃度、违规行为等指标,下面我们分别给四个作品随便赋个值。
根据上图的结果,我们看到最终的排序结果是a、c、b、d。
当然,视频号的最终排序公式比这个例子更复杂,而且它还是动态的,所以要“抓住”视频号的推荐算法是很难的,但是我们可以从数据的角度可以找到一些获取更多流量的方法,因为算法都是基于数据的。
首先在召回环节,我们可以在作品中植入多个垂直的兴趣标签,比如一条做短视频运营的内容,我们就可以植入自媒体、短视频运营、运营技巧等多个同领域的标签,这样方便算法根据标签把作品纳入相关的作品库。
同时,地理位置、用户互动、用户基数等数据维度也可以适当地扩大作品的曝光。
其次在排序环节,为了我们的作品能够顺利地通过这个环节,那么需要保证作品的视频质量没问题,内容质量也过关。
同时在作品数据方面,我们可以适当引导用户互动,比如引导点赞、评论、转发等,这样可以提升作品的权重分,分数越高就越容易进入下一个环节。
最后是混排环节,由于视频号的推荐算法是动态的,如果用户多看了几眼某类视频,那么接下来就会出现很多同类型的视频,假设你的视频已经进入了推荐列表,排在第二位,按照正常的逻辑,用户看完上一个视频就会看到你的作品了,但是该用户把上面的视频看了很多次,停留时间长,这时候算法收到的数据反馈就动态召回了和前一个视频类似的作品,而你的作品就不会被推荐了。
这样的机制有好处也有不好的地方,好的地方是你的作品也可以被其他作品「召回」,不好的地方就是出现上述场景,本来就到你了,结果被动态召回了。
基于这种情况,我们是无法左右算法的,但我们的作品权重、账号权重、内容热度等各种分数都不错的话,那作品排第一推荐的机会就大,这样就不会因为动态召回而损失了推荐流量。






您好,这是一条评论。若需要审核、编辑或删除评论,请访问仪表盘的评论界面。评论者头像来自 Gravatar。